学校紹介

教職員採用

2025.11.01

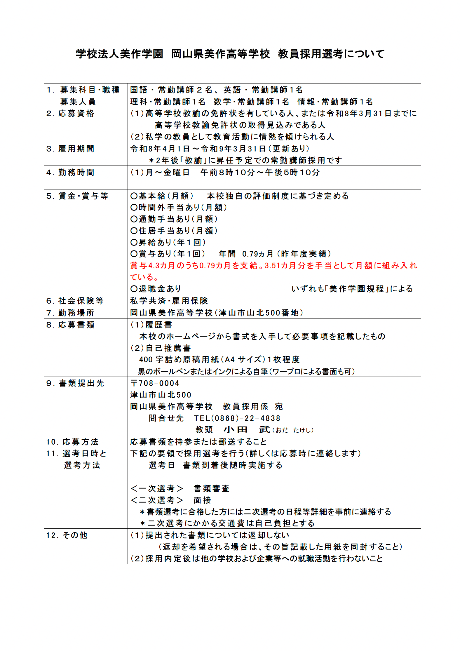
教職員採用募集一覧

2026年4月1日  国語2名・英語1名・理科1名・数学1名・情報1名

2026年4月1日 数学1名

応募書式ダウンロード

応募書式ダウンロードはこちら

一覧に戻る

CATEGORYカテゴリー

カテゴリー

パンフレット
オープンスクール

RELATED LINKS

美作高等学校通信制

不登校支援ネットワーク

姉妹校国際交流

教員採用情報

美作大学

美作大学附属幼稚園